关注官方微博:
| 金融之星 > 滚动 > - 正文

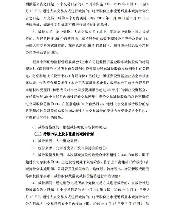
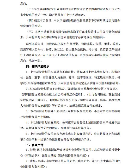
万兴科技:多名股东拟合计减持不超过22.3%股份

2019-01-10 23:24 来源:互联网综合
金融之星 更多文章>>

【万兴科技:多名股东拟合计减持不超过22.3%股份】万兴科技1月10日晚间公告,合计持股36.2327%的9名股东、董事、监事、高级管理人员及特定股东拟合计减持不超过22.3%股份。

K图 300624_2

  万兴科技1月10日晚间公告,合计持股36.2327%的9名股东、董事、监事、高级管理人员及特定股东拟合计减持不超过22.3%股份。

  截止今日收盘,万兴科技收跌1.46%,报51.47元。

  以下为公告全文:

万兴科技:多名股东拟合计减持不超过22.3%股份

万兴科技:多名股东拟合计减持不超过22.3%股份

万兴科技:多名股东拟合计减持不超过22.3%股份

万兴科技:多名股东拟合计减持不超过22.3%股份

万兴科技:多名股东拟合计减持不超过22.3%股份

万兴科技:多名股东拟合计减持不超过22.3%股份

万兴科技:多名股东拟合计减持不超过22.3%股份

万兴科技:多名股东拟合计减持不超过22.3%股份

必达财经

热点推荐

郑重声明:以上内容与金融之星立场无关。金融之星发布此内容的目的在于传播更多信息,金融之星对其观点、判断保持中立,不保证该内容(包括但不限于文字、数据及图表)全部或者部分内容的准确性、真实性、完整性、有效性、及时性、原创性等。相关内容不对各位读者构成任何投资建议,据此操作,风险自担。股市有风险,投资需谨慎。